Zu vielen Themen, die im Unterricht behandelt werden sollen, gibt es inzwischen fertige Lernzirkel zu kaufen. Manche sind auch als Abwechslung in Schulbücher integriert. Dies ist der Fall bei Découvertes 4, welches vorschlägt, das Thema der französischen Überseegebiete anhand von einem Lernzirkel zu bearbeiten. Prinzipiell sind Lernzirkel eine wunderbare Methode, um sicherzustellen, dass alle Schüler sich aktiv mit einem Thema befassen. Dabei werden Lese- und Schreibkompetenz, teilweise auch Hörkompetenz geschult. Im Rahmen von kreativen Rollenspielaufgaben kommt auch der mündliche Ausdruck nicht zu kurz. Leider ist es jedoch so, dass der Lernzirkel selbst meist sehr viel Zeit in Anspruch nimmt, die Ergebnisse werden schriftlich festgehalten und mit Hilfe von Lösungen bzw. Lösungsvorschlägen für kreative Aufgaben individuell korrigiert. Die Klasse erhält jedoch keinerlei Einblick in die Ergebnisse der einzelnen Schüler oder Schülergruppen und die mündlichen Aufgabenteile gehen verloren.
Daher habe ich mich dieses Jahr dazu entschlossen, die Schüler arbeitsteilig den Lernzirkel erarbeiten zu lassen und die Ergebnisse dann vor der Klasse zu präsentieren und auf unserer Webseite zu sammeln. Den abschließenden Test, den der Lernzirkel vorschlug, verlagerten wir in die Hausaufgaben, damit die Schüler gegebenenfalls nochmals im Buch nachschauen konnten, um Kenntnisse zu überprüfen bzw. zu verifizieren. So wurde sichergestellt, dass sich im Endeffekt alle Schüler mit allen Themenbereichen beschäftigt hatten.
Die Art der Präsentation der Ergebnisse überließ ich den Schülern, auch wenn ich natürlich in einigen Bereichen Vorschläge unterbreitete. Die Schüler nutzten zum Schuljahresende Apps, die sie im Laufe des Schuljahrs kennengelernt hatten: zusammengetragene Informationen und kreative Aufgaben wurden vornehmlich mit BuddyPoke und Tellagami präsentiert, es wurden Mindmaps mit SimpleMind und Comics mit ComicStripIt erstellt. Außerdem wurden YouTube-Videos benutzt. Grammatik wurde mit einem ExplainEverything – Tutorial präsentiert und mit einem Spiel à la „Jeopardy“ geübt.
- Les départements français d’outre-mer
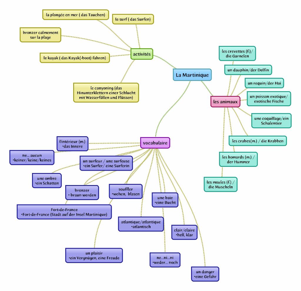
- La Martinique
- Le temps noir des Antilles: l'esclavage et Victor Schoelcher
- La culture créole: la langue et le carnaval
- La cuisine martiniquaise
- Un poème antillais
- Grammaire: personne ne..., aucun(e) ne..., rien ne ...
- Jeu Grammaire: naître, fuir, s'en aller, suffire, interrompre
- Vocabulaire
-
-
-
Credits: PetiteProf79 | CC BY-SA 4.0 International -
-
Credits: PetiteProf79 | CC BY-SA 4.0 International -
-
Bildquellen
- Simple Mind: PetiteProf79 | CC BY-SA 4.0 International
- Beignets de bananes de Martinique: PetiteProf79 | CC BY-SA 4.0 International
- La-Martinique: PetiteProf79 | CC BY-SA 4.0 International
- Les Antilles: PetiteProf79 | CC BY-SA 4.0 International
- Les Antilles: PetiteProf79 | CC BY-SA 4.0 International
- La Martinique: PetiteProf79 | CC BY-SA 4.0 International
- La Francophonie: PetiteProf79 | CC BY-SA 4.0 International






